Visselblåsartjänst

Donec eleifend, sapien nec finibus tempus, purus mi egestas lacus, eget posuere est libero id dolor. Cras vel porttitor sapien. Vestibulum ante ipsum primis in faucibus orci luctus et ultrices posuere cubilia curae; Nullam rutrum id ex eu placerat. In facilisis velit quis placerat vestibulum.

Varför visselblåsa?

På MEXL AB strävar vi efter att ha en öppen och transparent arbetsplats, där missförhållanden inte ska förekomma. Genom att erhålla er möjligheten att visselblåsa upprätthåller vi det tillsammans. Vi använder Visslans visselblåsarkanal som säkerställer din anonymitet och hög säkerhet och som du når genom att klicka här.

Vad kan rapporteras?

Vi uppmanar dig att visselblåsa vid misstanke om ett missförhållande inom företaget med allmänintresse av att det kommer fram. Är du osäker uppmuntrar vi dig att läsa mer i vår visselblåsarpolicy. Du behöver inte bevis för din misstanke, men alla rapporteringar måste lämnas i god tro.

Vem kan rapportera?

Förenklat kan du rapportera missförhållanden om du är eller har varit verksam inom MEXL. Är du osäker uppmuntrar vi dig att läsa mer i vår visselblåsarpolicy

Hur hanteras rapporteringen?

Rapporteringen hanteras konfidentiellt. Samtliga personuppgifter utan relevans kommer att raderas, och ärendet sparas endast så länge det är nödvändigt. Våra ärenden hanteras initialt av Lindahl Advokatbyrå för att garantera oberoende hantering av ärenden varpå interna kontaktpersoner hos oss sedan kan komma att ta över ärendet.

Har du fler frågor?

Om du vill veta mer om vår hantering av visselblåsningsärenden, personuppgifter eller arbetsmiljöfrågor läs gärna vår fullständiga visselblåsarpolicy.

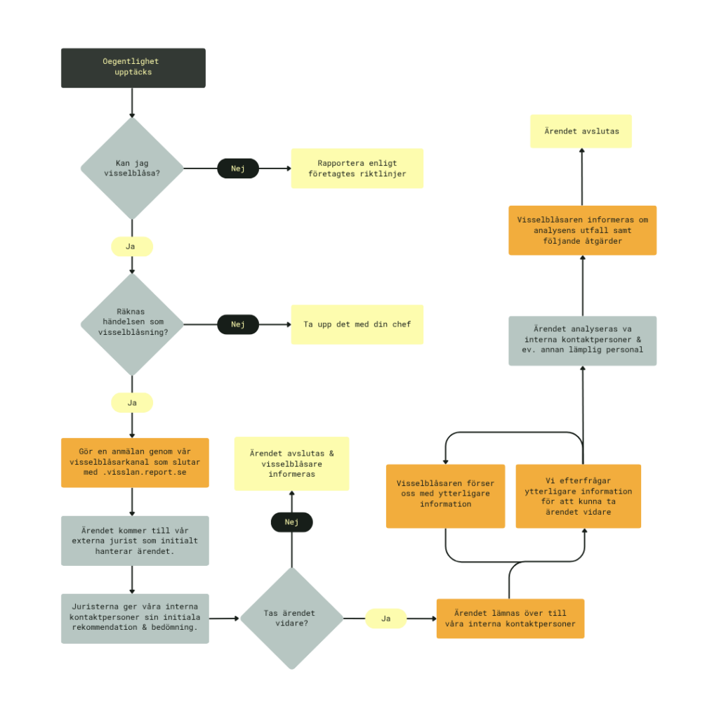
Visselblåsning flödesschema

Visselblåsartjänst Flödesschema MEXL
Rulla till toppen
Våra tjänster